发布时间:2025-09-27
该电路是温度传感和报警电路。只需温度逾越必定极限,电路就会宣告警报。温度监测是工业和许多其他温度应保持在最大容许水平以下的当地很重要且常常运用的运用。当出现这样的一种情况时,这个电路就会得到挽救。
该电路成本低且可靠,因此您可以用更少的资源制造电路,而不会影响功用。虽然它不是工作级校准电路,但它不是一个要害任务运用就足够了。该电路的另一个利益是电路可以活络地调度应该设置的温度水平。这在某种程度上预示着您可以设置电路应该激活警报的温度。
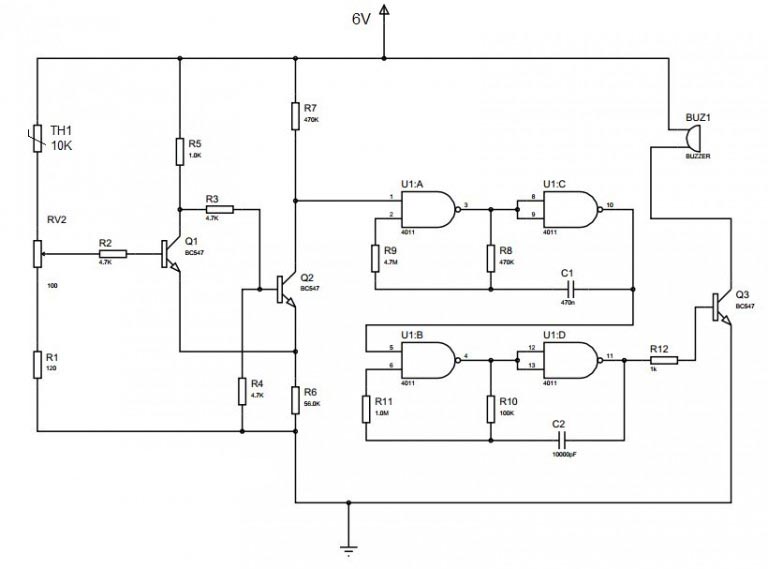
热敏电阻温度传感报警电路图:

电路中检测环境和温度的元件是热敏电阻。这个名字本身就有其意义。热敏电阻意味着热+电阻。这在某种程度上预示着热敏电阻的电阻随温度的改动而改动。热敏电阻的电阻与温度之间的联络是反向相关的。这在某种程度上预示着假如大气中的温度升高,则热敏电阻供应的电阻下降,假如外部温度下降,则热敏电阻的电阻增加。热敏电阻的这种特性有助于我们利用它来感知周围环境的温度。
当检测到温度高于期望值时,该电路运用两个BC547NPN晶体管来切换警报。在电路中运用的IC4011是四通和非门集成电路。它在单个IC本身中组装了四个与非门。这减少了电路的空间和复杂性。
运用NAND门构建的组合电路是振荡器电路。大家应该都知道,任何组合电路在输入和输出之间都存在固有的时间延迟。这种时间延迟通常被认为是不合需求的,但在这样的一种情况下,我们正在利用它来使其像振荡器相同作业。电路以方波振荡器的时间延迟重复接通和断开。振荡器的输出被供应给蜂鸣器,蜂鸣器由此以音频作业。电路中运用的电容器作为滤波器,以除去信号中不需求的分量,然后确保稳定性和正确操作。
广东威敏通电子科技有限公司 版权所有
技术支持:东莞网站建设